Fluor Inc., Pentagon Contracts, Foreign Policy, and the Machinery of Forever Wars
A Structural Analysis of Cost, Power, and Perpetual Procurement with an Emphasis on Afghanistan
For most Americans, the name Fluor Inc. barely registers, even though its fingerprints are all over some of the world’s biggest construction and engineering feats. This is a company that, over the course of more than a century, quietly built a reputation as one of the Pentagon’s go-to contractors—without ever becoming a household name.
Fluor’s story stretches back to 1912, when a Swiss immigrant, John Simon Fluor, founded the company in Santa Ana, California. In the beginning, it was a local construction outfit, handling small jobs for oil and gas companies. The company’s ambitions, though, grew alongside America’s, especially as the U.S. entered the Second World War. By the 1940s, Fluor was taking on military contracts, building refineries and infrastructure crucial to the war effort.
After the war, Fluor’s reach expanded globally. The Cold War era, and particularly the postwar boom, saw the company land contracts to build everything from pipelines in Alaska to facilities on the Arabian Peninsula. By the 1960s and 1970s, Fluor was no longer just a construction firm; it was a sprawling multinational, engineering projects for the U.S. government on nearly every continent.
Through Vietnam, the Gulf War, and into the so-called “forever wars” of the 21st century, Fluor’s fortunes became increasingly entwined with the Pentagon’s. The company’s low profile belies its influence: When the U.S. military needs a base built in Afghanistan, a fuel pipeline in Kuwait, or disaster relief in Puerto Rico, Fluor often gets the call. Its history is a shadow history of American power, written not in headlines, but in contracts and concrete.
Today, as debates rage over military spending, antitrust, and the true costs of endless conflict, Fluor’s story offers a window into how a quiet contractor can shape, and be shaped by, the machinery of war. The U.S. defense contracting system—exemplified by Fluor and LOGCAP—relies on opaque subcontracting chains that undermine accountability, inflate costs, and expose workers to exploitation. Reform requires transparency mandates, subcontractor reporting requirements, and structural changes to procurement.
Modernizing Pentagon Logistics for a New Era
The Department of Defense’s logistics system is often described as vast, complex, and essential—but it is also hampered by outdated processes and bureaucratic inertia. While there have been notable improvements in response times, persistent challenges in oversight and modernization can create barriers to efficiency and readiness. Programs like Excess Defense Articles, intended to make use of surplus equipment, highlight the importance of careful assessment and transparent management.
Recent policy updates and ongoing reviews reflect a continuing effort to adapt logistics to the demands of the 21st century, yet many recommendations echo those made in earlier decades. Congressional hearings and testimony reinforce the value of accountability and integrity in the system, as do reports from government watchdogs and independent oversight groups.
These concerns are not just about dollars and cents. As lawmakers and analysts have discussed in recent hearings, the ability to efficiently deliver supplies and support is a direct measure of military readiness and national security. Efforts to improve transparency, such as the ongoing attempt to achieve a clean audit, are part of a broader commitment to pride and integrity within the Department. Yet, as multiple reports point out, the Pentagon has yet to pass a comprehensive annual audit, a milestone that remains a point of both frustration and motivation. Each year’s audit results serve as reminders of the ongoing need for reform, and as opportunities to reaffirm the values of efficiency, readiness, and public trust.
Pentagon Contracting and the Private Sector
The Pentagon’s reliance on private contractors has become an enduring feature of its approach to logistics, construction, and operational support. Instead of building and maintaining everything in-house, the Department of Defense frequently outsources these critical functions to specialized firms—a practice that has only grown in scale since the turn of the century. Companies like Fluor Corporation are at the forefront of this system, delivering everything from infrastructure in war zones to disaster response services at home.
Fluor’s role in U.S. military operations is extensive. The company has been awarded major contracts for reconstruction and support in both Iraq and Afghanistan, often managing complex projects in hazardous environments. Fluor’s work isn’t limited to war zones: its teams have supported FEMA disaster response and, most recently, secured a position on the Defense Threat Reduction Agency’s Cooperative Threat Reduction Integrating Contract (CTRIC) IV—an umbrella agreement worth up to $3.5 billion over ten years, focusing on reducing chemical, biological, nuclear, and radiological threats.
The scale of Pentagon contracting is staggering. In 2021, the U.S. government awarded billions in contracts to private firms, with Fluor often among the top recipients. This flow of taxpayer money to the private sector sometimes eclipses what is spent on direct military personnel or traditional defense infrastructure. As investigative reports and industry profiles have shown, the public-private partnership at the heart of Pentagon logistics. These partnerships are both a source of rapid capability and a subject of ongoing debate over cost, accountability, and strategic direction.
For the Pentagon, the choice to contract out key functions is driven by the need for specialized expertise and surge capacity—qualities that companies like Fluor have honed over decades of global operations. Fluor’s ability to mobilize quickly, manage risk, and deliver under pressure makes it a valued partner in both routine and crisis situations, as seen in ongoing contract awards. The question for policymakers is how to balance these benefits with the need for oversight, transparency, and alignment with the nation’s strategic priorities.
Logistics Civil Augmentation Program – LOGCAP
The U.S. military’s capacity to move, supply, and sustain forces anywhere in the world is unparalleled. Through programs like the Army’s Logistics Civil Augmentation Program (LOGCAP), the Pentagon has built a machinery capable of supporting vast and complex operations—from Afghanistan to Iraq and beyond. LOGCAP contracts have enabled companies to deliver everything from base construction and meals to laundry, medical care, and even recreation for deployed troops. The most recent LOGCAP V contract is valued at up to $82 billion, underscoring the sheer scale of this logistical enterprise.
Yet, this sprawling system comes with a price. Over the past 25 years of post-9/11 conflicts, the most defensible estimate is that between $2 and $3 trillion in Pentagon funds have gone “missing, untracked, or unreconcilable”—not as a single pot of stolen money, but as a reflection of unaccounted assets, unsupported transactions, and opaque contracting. The Pentagon’s persistent audit failures provide a numerical anchor for these concerns. Annual budgets now routinely top $800 billion, with DoD contract spending flowing to a global web of private partners.
It’s no exaggeration to say that logistics is what the U.S. does best—often with breathtaking speed, scale, and precision. The irony, though, is that these capabilities are most visible overseas, where American contractors provide not just military support but also basic services like healthcare, nutrition, and financial management to deployed personnel and allied partners. Meanwhile, questions linger about domestic priorities: How can a nation that excels at building infrastructure and delivering care on foreign soil struggle to ensure the same standards at home? The bloat and complexity of programs like LOGCAP highlight both the achievements and contradictions of American power in the 21st century.
For more detail, readers can consult the official FY2025 DoD Green Book, the DoD’s spending dashboard, and the latest financial summary tables. Firms like Fluor, alongside other LOGCAP powerhouses such as KBR and DynCorp, have become indispensable to the Pentagon’s ability to project force and provide comprehensive support across the globe. With a storied history of building and sustaining complex operations, Fluor exemplifies the best of American logistical prowess. Yet, as one of the big LOGCAP contractors, it has also been swept up in the same patterns of overspending, opaque contracting, and untracked assets that define the trillion-dollar shadow economy of war. Fluor’s centrality to both mission success and fiscal scrutiny reflects the heart of the dilemma: these organizations are essential, but their scale and structure often blur the line between necessary capacity and costly excess.
Antitrust and Market Dynamics
The U.S. defense logistics sector is dominated by a handful of sprawling firms—Fluor, KBR, Halliburton, and DynCorp—whose market power shapes nearly every major Pentagon contract. This concentration isn’t accidental: decades of consolidation, high barriers to entry, and the complexity of global military support have favored large incumbents with the resources to navigate Washington’s procurement maze. The Government Accountability Office and Department of Defense have both documented how this lack of competition leads to higher costs, less innovation, and heightened risks—one contractor’s failure can jeopardize entire missions.

Despite periodic antitrust investigations, including scrutiny of collusion and bid-rigging by the Procurement Collusion Strike Force, the structure of the industry remains remarkably stable. Academic analysis and legal commentary point to deep-seated systemic incentives that discourage new entrants, while competition policy advocates stress the need for more open, transparent procurement. Market concentration also creates strategic vulnerabilities, as highlighted in recent scholarship: reliance on a few giant firms can stifle responsiveness and erode resilience in times of crisis.
Calls for greater diversification in military procurement—whether through encouraging smaller contractors, breaking up large contracts, or increasing oversight—have grown louder. As official reports and legal experts argue, genuine competition isn’t just about saving money; it’s about fostering innovation, agility, and security across the defense industrial base.
The Hidden Supply Chain Behind America’s Defense Primes
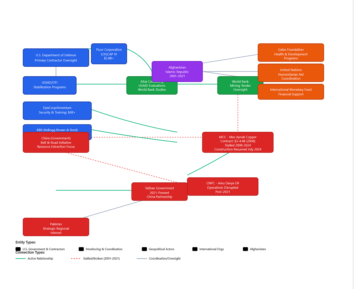
Beneath the familiar names of major U.S. defense contractors in Afghanistan—firms such as Fluor, KBR, DynCorp, Lockheed Martin, and Raytheon—sat a sprawling, largely invisible supply chain of subcontractors that actually executed most of the work on the ground. Wartime spending analyses show that just fourteen top firms captured roughly $44 billion of the Department of Defense’s $108 billion in Afghanistan contracts from 2002–2022, yet more than a third of total spending flowed to entities that federal databases list only as “miscellaneous” or “undisclosed.” Public procurement portals such as USAspending.gov provide only partial visibility, leaving billions of dollars effectively untraceable.
This opacity is structural, not accidental. The U.S. relied heavily on umbrella contracting vehicles such as LOGCAP—multi‑year, multi‑billion‑dollar frameworks in which a handful of primes acted as systems integrators. These primes then parceled work out to multiple tiers of subcontractors for construction, security, transport, maintenance, catering, and life‑support services. Most of these sub‑awards never appeared in public reporting.
Where subcontracting data does surface—usually through oversight investigations or litigation—it reveals an intricate and highly localized ecosystem. The World Bank’s procurement analysis for extractive projects, though not military, illustrates the pattern: tens of thousands of procurement events, with global engineering houses managing top‑level functions while local firms handled civil works, transport, camp services, fuel, and consumables. In the military context, the same dynamics prevailed. Primes like Fluor and KBR managed the frameworks, but Afghan firms hauled materials, built compounds, staffed kitchens, and provided security—often under layers of subcontracts that diffused responsibility downward while concentrating profit and control upward.
Afghan subcontractors were indispensable yet precariously positioned. The Special Inspector General for Afghanistan Reconstruction (SIGAR) documented systemic failures in planning, contracting, and oversight that heightened the risk of waste, fraud, and abuse across the contract chain. SIGAR’s final lessons‑learned report identified nearly 2,000 internal control weaknesses that made it difficult for U.S. agencies to track funds beyond the prime contractor level. Many Afghan subcontractors reported chronic nonpayment, with little recourse and no clear visibility into which entity—prime contractor, subcontractor, or U.S. agency—was responsible.
The opacity also had human consequences. The International Refugee Assistance Project’s SPOT Contracts archive shows how many Afghans who worked on U.S. contracts could not prove their employment because the underlying contracts were not publicly documented. IRAP had to reconstruct contract histories through FOIA requests because U.S. agencies often could not confirm the existence of the very contracts under which Afghans had served.
Investigative reporting by the International Consortium of Investigative Journalists found that more than 70 American companies and individuals—many with political ties—secured up to $8 billion in early reconstruction contracts. Yet even these investigations stop at the prime level; the subcontractor networks, where much of the operational risk and local power‑brokering occurred, remain largely undocumented.
The Costs of War Project’s analysis of wartime contracting reinforces the cumulative picture: a system in which one‑quarter to one‑third of all contract dollars cannot be traced to specific, named recipients, and where opaque subcontracting practices undermine meaningful oversight. Meanwhile, OpenSecrets documents how major defense firms spent heavily on lobbying during the Afghanistan war years, shaping the policy environment in which these opaque contracting structures persisted.
In this context, the “hidden supply chain” behind America’s defense primes is not a technical footnote—it is a defining feature of the wartime contracting system. It shifted risk downward, shielded political and commercial relationships upward, and left Afghan workers and communities navigating a web of contracts that official records often could neither fully acknowledge nor transparently explain.
A growing body of investigations shows that the subcontracting chains supporting U.S. military operations in the Middle East and Afghanistan relied heavily on “third‑country nationals” recruited from South Asia—including India—through Gulf‑based labor brokers who charged illegal fees, misrepresented job locations, and placed workers in debt‑bondage–like conditions. Independent reporting by the International Consortium of Investigative Journalists found that migrant workers on U.S. bases in the Persian Gulf routinely had their passports confiscated and were trapped by recruitment debts and restrictive sponsorship rules. Several documented cases of men from South Asia being charged exorbitant fees and deceived about the nature of their work on U.S. military installations are well established. U.S. oversight bodies have acknowledged the problem: a SIGAR inquiry into the LOGCAP program in Afghanistan confirmed that TCN workers were “enticed by labor recruiters to pay improper recruitment fees” for jobs on U.S. bases. These patterns do not indicate intentional state collusion, but they do show how U.S. counterterrorism logistics, Gulf recruitment markets, and large labor‑export system intersected to create a permissive environment for coercive labor practices.
Budget Waste and Accountability
The scale and complexity of Pentagon contracting—with its reliance on a few massive firms like Fluor, KBR, and Halliburton—creates the perfect environment for both achievement and excess. While Fluor’s track record includes building critical infrastructure, supporting troops in war zones, and providing rapid disaster response (timeline of achievements), it has also faced its share of high-profile controversies.
Over the years, Fluor has been embroiled in several legal and regulatory disputes. The company paid $11 million to resolve allegations of improper lobbying related to its work at the Hanford nuclear site. It has also faced accusations of wage-fixing and no-poach agreements and been named in multi-million dollar fraud claims brought by former employees and whistleblowers. Even state officials have challenged its conduct, as seen in a Texas attorney general’s case involving a wounded veteran.
These issues are not unique to Fluor, but part of a broader pattern among global conglomerates entrusted with enormous sums of public money. Oversight is a perennial challenge: cost overruns, performance shortfalls, and lack of transparency remain stubbornly persistent. The “cost-plus” contract model, which reimburses contractors for expenses plus a guaranteed profit, can unintentionally incentivize overspending and reduce incentives to control costs—especially in markets with limited competition, where antitrust concerns overlap with national security imperatives.
Despite these challenges, Fluor is often regarded as the lesser of many ills in a difficult space. It has a long history of delivering on some of the world’s most demanding projects, frequently stepping up where others have faltered. In a system where no contractor is perfect, Fluor’s relative transparency, global expertise, and willingness to work in dangerous environments have proven indispensable. The reality is that waste and abuse are, to some extent, the price of doing business with any global conglomerate tasked with the enormous responsibility of supporting the U.S. military around the world. Yet even within that fog of war, the United States has a responsibility to safeguard human dignity, uphold basic human rights, and learn from past failures so that the machinery of conflict does not become self‑perpetuating.
For a deeper look at Fluor’s compliance history and regulatory footprint, see Violation Tracker, OpenCorporates, and recent fraud investigations.
Calls for Reform in Procurement and the Department of Defense
Recent years have seen a steady drumbeat of calls for sweeping reform across the U.S. government’s procurement processes and within the Department of Defense (DoD) itself. Multiple high-level reports and public hearings have pointed to the same core problem: the existing system is slow, overly complex, and ill-suited to meet the threats of the modern era.
The Special Inspector General for Afghanistan Reconstruction (SIGAR) capped years of oversight with a final report lamenting how bureaucratic inertia and inflexible procurement practices undermined both efficiency and accountability. SIGAR’s findings echo broader critiques: when agencies are hamstrung by rigid rules and outdated processes, they struggle to adapt, innovate, or respond quickly in crisis situations.
The Government Accountability Office (GAO) has continued to highlight persistent vulnerabilities in DoD acquisition. In its most recent report, GAO emphasizes that cost overruns, schedule delays, and insufficient oversight remain endemic, often tied to a lack of transparency and a “check-the-box” culture. The report calls for stronger integration of oversight and accountability, as well as streamlining processes to allow for more agile responses to both technological advances and emerging threats.
The DoD itself is not blind to these criticisms. Its 2025 Acquisition Transformation Strategy lays out a roadmap for overhauling acquisition with an emphasis on speed, flexibility, and leveraging commercial innovation. The plan includes commitments to digital modernization, workforce upskilling, and new models for collaboration with private-sector partners. In parallel, the DoD’s reform implementation plan for Planning, Programming, Budgeting, and Execution (PPBE) aims to break down silos and accelerate decision-making, recognizing that the current budget process is outpaced by technological change and adversary action.
Congress and outside watchdogs have amplified these reform calls. Recent congressional hearings have featured bipartisan demands to modernize government procurement, with lawmakers arguing that a sclerotic system is now a national security risk. As one House Oversight Committee hearing summarized, “the government procurement process must modernize to boost defense innovation.” The urgency is underscored by high-profile initiatives like the one unveiled in late 2025, which promises to overhaul the DoD’s acquisition system to be faster, more transparent, and more open to non-traditional vendors.
Across these reports and strategies, a few themes stand out: the need for speed and adaptability, the importance of digital modernization, the value of transparency and accountability, and a recognition that maintaining the status quo is not just inefficient—it’s dangerous. The consensus is clear: without genuine reform, the U.S. risks falling behind adversaries who are unburdened by the same bureaucratic constraints.
Conclusion
Fluor’s story is, in many ways, the story of modern American military power—one that unfolds not in dramatic headlines but in contract details, construction sites, and the invisible arteries of global logistics. For more than a century, companies like Fluor have been the quiet engines behind wars, relief missions, and nation-building projects, shaping events from the shadows while rarely drawing public scrutiny. Their work is essential, but the sheer scale, complexity, and opacity of the Pentagon’s contracting system have come to define both its remarkable capabilities and its persistent vulnerabilities.
The challenges laid bare—market concentration, budget waste, hidden subcontractor networks, and labor abuses—aren’t just technical problems. They’re reflections of deeper questions about accountability, national priorities, and the uneasy bargain between public trust and private enterprise. The push for reform, echoed by lawmakers, watchdogs, and military leaders alike, is more urgent than ever. Streamlining procurement, enforcing transparency, and diversifying the industry aren’t just about saving money; they’re about ensuring that the machinery built to defend a nation remains worthy of the people it serves.
As the U.S. confronts new threats and shifting global realities, the future of defense logistics will depend not just on the size of budgets or the speed of delivery, but on a willingness to rethink old assumptions. The real test will be whether institutions as vast as the Pentagon—and partners as established as Fluor—can adapt, modernize, and uphold the values of efficiency, integrity, and public trust. Only then can the shadow history of American power move, at last, into the light.
Designed with Copilot, Claude & Hyperwrite.



















Lack of accountability plus greed equals fraud, waste and abuse. Unfortunately, with all the money to be made, no one wants the system to change. We'll just keep increasing but budget. I just finished reading, "The Afghanistan Papers" and it's a really sad telling of the mismanagement of that war. Pick any war though and it's the same.